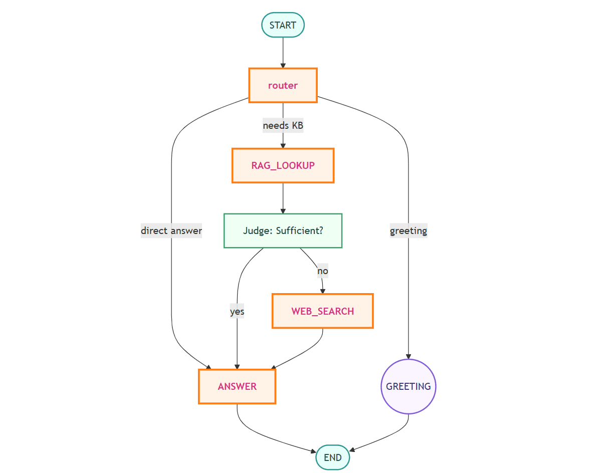
FutureSmart AI builds production‑ready agentic RAG systems: rag agents with LangGraph, hybrid retrieval, tool calls, long‑term memory.